Élaborée en 2022 à partir du premier bilan carbone de l’Office (2021), notre stratégie bas carbone a pour ambition de réduire notre empreinte carbone à hauteur de 57 % d’ici 2050, par rapport à 2020.

Pour initier cette trajectoire de réduction de nos émissions de gaz à effet de serre, 14 fiches actions avaient été produites pour la période 2023-2024.
Au 1er janvier 2025, 8 ont été clôturées et 6 étaient encore en cours.
À partir de ce résultat et du bilan carbone 2024, un atelier a été organisé en janvier avec l’ensemble des pilotes.
Ces échanges et ce bilan nous ont permis de mettre en avant plusieurs points importants : les actions en cours sont à poursuivre, un seul pilote par action pouvait être un frein à son avancée, seules 4 directions sur 7 étaient représentées parmi les pilotes, et des indicateurs plus opérationnels sont nécessaires pour le suivi.
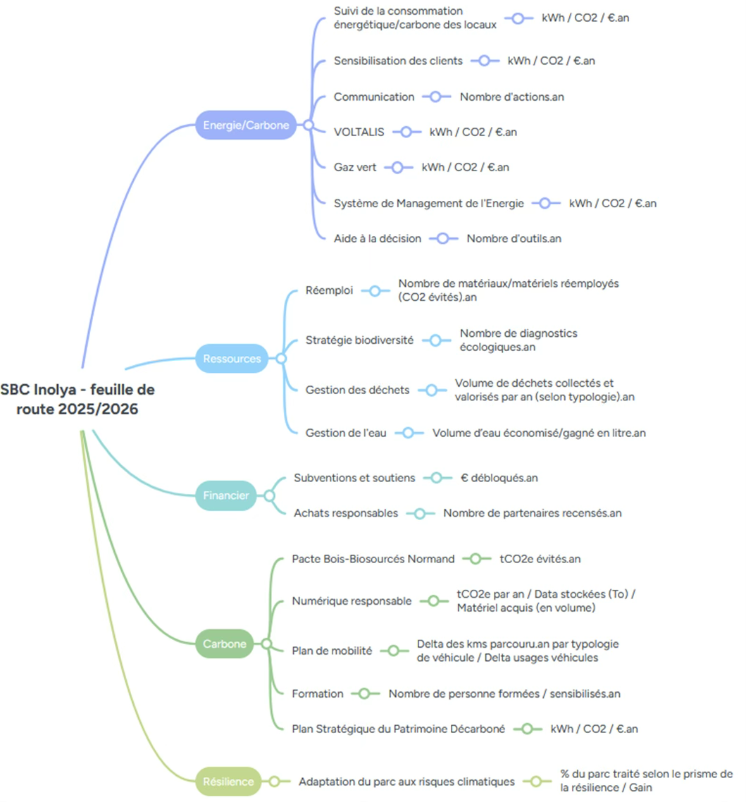
L’ensemble de ces éléments ont été pris en compte pour mettre à jour notre feuille de route 2025/2026.
Pour construire ce nouveau plan d’action, cinq thématiques ont été retenues : énergie/carbone, carbone, ressources, financier et résilience.
Aux 6 actions encore en cours, 13 nouvelles actions se sont ajoutées, soit 19 actions au total.
2 nouvelles directions sont intégrées (soit 5 directions sur 7) et 3 pilotes sont nommés a minima pour chaque action avec au total, 28 pilotes.
Des « cartes actions » viennent remplacer les « fiches actions » avec 2 rencontres prévues par an.
Cette feuille de route actualisée reste ambitieuse tout en tenant compte de l’actualité de l’Office, des règlementations en vigueur et des résultats du bilan carbone 2024.

Partager cette page
